Logo
Jaką instalację LPG wybrać?

Jaką instalację LPG wybrać?

Montaż LPG na "własną rękę" ma tę zaletę, że można wybrać instalację taką jaka nam odpowiada, zarówno pod względem funkcjonalnym jak i kosztów montażu.

Schemat instalacji LPG pierwszej generacji
Schemat instalacji LPG pierwszej generacjiAC S.A

Instalacja gazowa I generacji jest najprostszym systemem zasilania gazem. Montowana jest najczęściej w starszych autach z gaźnikiem lub wtryskiem bez sondy lambda. W skład układu wchodzi reduktor i elektrozawór gazowy (oraz dodatkowy elektrozawór benzynowy w przypadku gaźnika) otwierający lub zamykający przepływ gazu. Instalacja składa się też z centralki, miksera (czyli mieszalnika pobierającego gaz z reduktora-parownika i tworzącego mieszankę powietrzno - gazową), przewodów oraz zbiornika. Samochody z wtryskiem automatycznie mogą przełączać się na gaz z benzyny, gaźnikowe - trzeba przełączać ręcznie.

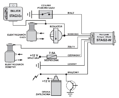
Schemat instalacji LPG drugiej generacji
Schemat instalacji LPG drugiej generacjiAC S.A

II generacja może być montowana w autach z jedno i wielopunktowym wtryskiem paliwa. Kolektor musi być metalowy i wyposażony w sondę lambda i katalizator. Postęp w stosunku z instalacją I generacji widać przede wszystkim w wyposażeniu całego systemu w elektronikę sterującą układ i system spalania. Po rozgrzaniu silnika zasilanie automatycznie zmienia się na gazowe.

Schemat instalacji LPG trzeciej generacji
Schemat instalacji LPG trzeciej generacjiAC S.A

III generacja jest zauważalnie nowocześniejsza od poprzedniczek - przeznaczona do aut z wielopunktowym wtryskiem paliwa. Jednakże posiada pewne wady, dla tego nie jest często proponowana w zakładach montażowych.

Schemat instalacji LPG trzeciej generacji
Schemat instalacji LPG trzeciej generacjiAC S.A

V generacji - omijają etap tworzenia mieszanki gazowo-powietrznej w mikserze,  tylko posiadają system wtrysku gazu w fazie ciekłej. W tej postaci od razu trafia do cylindra  co wpływa na większą ekonomiczność tych rozwiązań w eksploatacji. Jednakże są one drogie  i dla tego koszt zwrotu takiej inwestycji jest dużo dłuższy niż w przypadku instalacji gazowych  niższych generacji.

Z pewnością odpowiednio dobrana i poprawnie założona instalacja gazowa jest bardzo dobrym rozwiązaniem. Pozwoli ograniczyć koszty eksploatacji do niezbędnego minimum. Tak czy inaczej jeśli już staniemy się użytkownikiem samochodu z gazowym układem zasilania pamiętajmy o jego terminowej, zgodnej z zaleceniami producenta obsłudze, która gwarantuje bezproblemowe działanie w długim okresie użytkowania.

Udostępnij:
Przeczytaj skrót artykułu
Zapytaj Onet Czat z AI
Poznaj funkcje AI
AI assistant icon for Onet Chat
Skrót artykułu

To jest materiał Premium

Dołącz do Premium i odblokuj wszystkie funkcje dla materiałów Premium:

czytaj słuchaj skracaj

Dołącz do premium